TCS5254
40V,6A降压高亮度LED驱动器
产品描述
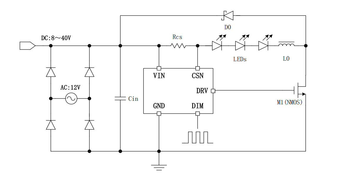
TCS5254是一款降压、恒流、高效率的高亮度LED驱动器。TCS5254特别适合宽输入电压和宽负载范围的应用,输入电压范围从8V到40V,负载输出电压可从3V到30V。通过外接电阻可以设定输出电流,输出电流可达6A,且恒流精度高。
TCS5254只需很少的外接元件就可实现降压、恒流驱动功能,并可以通过DIM引脚实现PWM和线性调光功能,并且当VoM=OV时,整个芯片关断进入低功耗待机模式。另外,当DIM脚接NTC电阻到地可实现输出LED过温电流补偿功能。
由于采用滞环控制方式,TCS5254对负载瞬变具有非常快的响应速度,最高工作频率可达1MHz。
TCS5254内置负载开路和负载短路保护功能,有效地保护恒流控制系统。
TCS5254采用SOT23-6封装。
主要特点
- 最大输出电流:6A
- 宽输入电压范围:8V~40V
- 高电流精度:士3%
- 高效率:97%
- 负载开路和短路保护
- PWM和线性调光
- 滞环控制:无需补偿
- 最高工作频率:1MHz
- 内置过温电流补偿控制
- DIM脚接NTC电阻到地实现过温电流补偿
- ADIM脚接电阻到地实现亮度调节
典型应用图
订购资讯
| 封装 | 温度 | 订购编码 | 数量/盘 | 标记 |
|---|---|---|---|---|
| SOT23-6 | -40°C-85°C | TCS5254 F | 3K | 见包装 |
