XPT9920
10W 多声道 F 类,宽工作电压、无 FM 干扰、带过热、过压保护功能音频功放
产品描述
XPT9920 是一款无 FM 干扰、AB/D 类切换、多声道可选式功率放大器。最大输出功率可达 10W(4Ω,BTL 负载,THD<10%),音频范围内总谐波失真噪声小于 1%。XPT9920 的应用电路简单,只需极少数外围器件,集成反馈电阻;输出不需要外接耦合电容或自举电容和缓冲网络。
XPT9920 采用 HSOP28 封装,特别适合用于大音量、小体重的便携系统中。XPT9920 内部具有过热自动关断保护机制;工作稳定,增益带宽积高达 2.5MHz,并且单位增益稳定。反馈电阻内置,通过配置外围参数可以调整放大器的电压增益及最佳音效,方便应用。是您多媒体低音炮及扩音器完美的解决方案。
主要特点
- 对 FM 无干扰,高效率,音质优
- AB/D 类切换
- 多声道可选式,最多可组成 4 声道
- 10W 输出功率(10% THD、8.4V 电源、4Ω 负载)
- 8W 输出功率(10% THD、7.4V 电源、4Ω 负载)
- 3.5W 输出功率(10% THD、5V 电源、4Ω 负载)
- 宽工作电压范围:2.5V~8.5V
- 上掉电 pop 声抑制
- 外部增益可调,集成反馈
- 低关断电流、低 EMI
- 不需驱动输出耦合电容、自举电容和缓冲网络
- 单位增益稳定
- 过热保护、过压保护
- 采用 HSOP28 封装
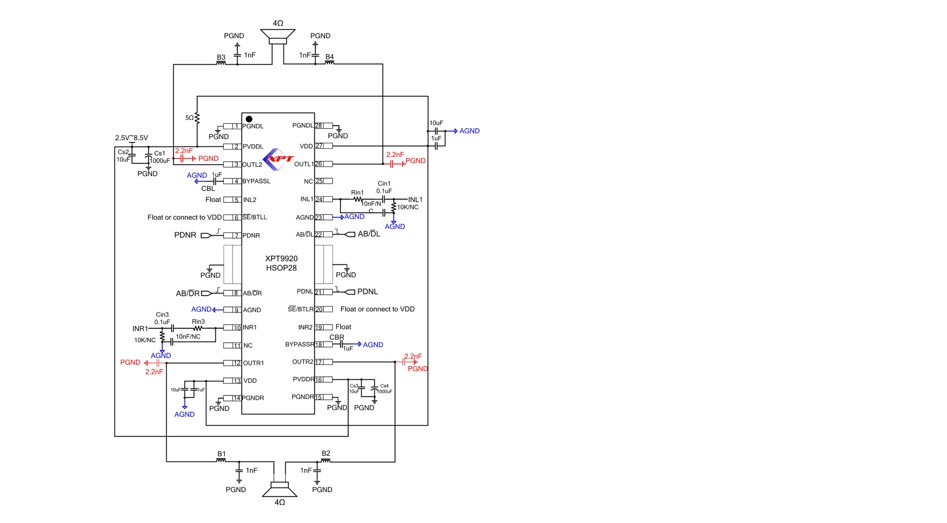
典型应用图
订购资讯
| 芯片型号 | 封装类型 | 包装类型 | 最小包装数量(pcs) | 备注 |
|---|---|---|---|---|
| XPT9920ES | HSOP28 | 管装 | 25/管 | 带散热片 |
