TCS4461
40Vin 2-Outputs Buck Converter
产品描述
TCS4461 is a Synchronous Buck Controller with two current sense pins suitable for many multi‐output applications. It is designed to allow for operating a wide supply voltage range from 6V to 40V. It has both high‐side and low‐side drivers allowing synchronous configuration using two external power‐NMOS。This IC can operate in both Constant Current
(CC) and Constant Voltage (CV) modes.
TCS4461 operates as a Buck Controller providing a wide range of outputs at Constant Voltage (CV) from 6V to 40V and the output current as high as 10A or above. It has a Constant Current (CC) mode so that output current can be set externally and at an accuracy of ±4%.
The current mode control and external compensation makes feedback control have good line and load regulation with flexible external design.
主要特点
- Vin: 6V to 40V, UVLO=5.5V+0.5V
- Vout: 3V to 28V; typical at 5V
- Precision CC/CV Mode Control
- Burst/PFM Mode for Increased Light Load Efficiency
- 2 outputs independent Constant Current setting
- Hiccup mode when output voltage below 50% normal output voltage
- Protection:
- NMOS peak current limit: accuracy:~20%
- Output short protection: reduce input current to less than 20mA (RMS)
- Output FB OVP (125% VFB), only turn off High side MOS.
- Temperature shutdown (OTP)
- Adjustable Output Cable Resistance Compensation
- Duty: 0~98% (Toff_min=100ns, Dead‐time=25~35ns)
- Switching Frequency: 125k+25k
- Integrated MOSFET Drivers
- QFN12L Package
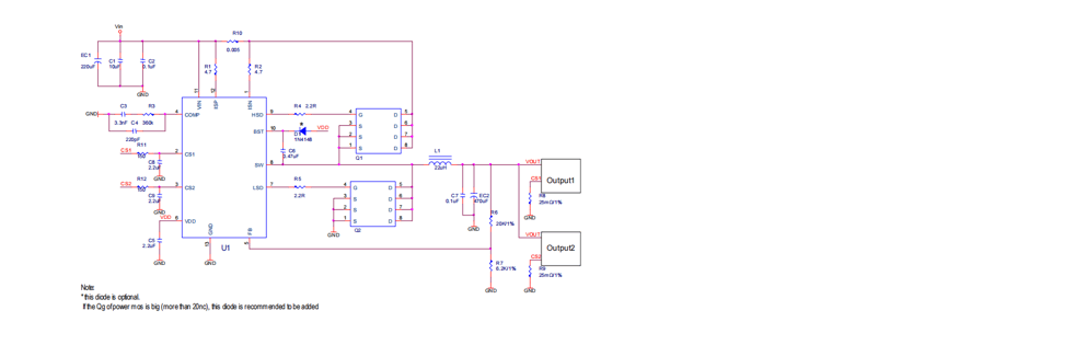
典型应用图
