TCS3812
Synchronous Buck-Boost DC/DC Regulatoy
Product Description
The TCS3812 is high efficiency, fixed frequency, Buck-Boost DC/DC converter that operates from input voltages above, below or equal to the output voltage. The devices are suitable for single lithium-ion, multicell alkaline or NiMH applications where the output voltage is within the battery voltage range.
The switching frequencies up to 1.5MHz could be fixed by an external resistor. Also the oscillator could be synchronized to an external clock. The quiescent current is 1mA which maximizes the battery life in portable applications. Other features include a 1µA shutdown, thermal shutdown and current limit. The TCS3812 is available in the 8-pin thermally enhanced SOP package (or upon request).
主要特点
- Synchronous Rectification up to 95% Efficiency
- Single Inductor
- Fixed Frequency Operation with Battery Voltages Above, Below or Equal to the Output
- Quiescent Current: 1mA (50µA low power mode: mode pin high)
- Continuous Output Current up to 1A
- Input Voltage Range: 1.8V to 5.5V
- Programmable Oscillator Frequency from 350kHz to 1.5MHz
- No Schottky Diodes Required (VOUT < 4.3V)
- VOUT Disconnected from VIN During Shutdown
- Shutdown Current: <1µA
- Small Thermally Enhanced 8-pin SOP Package
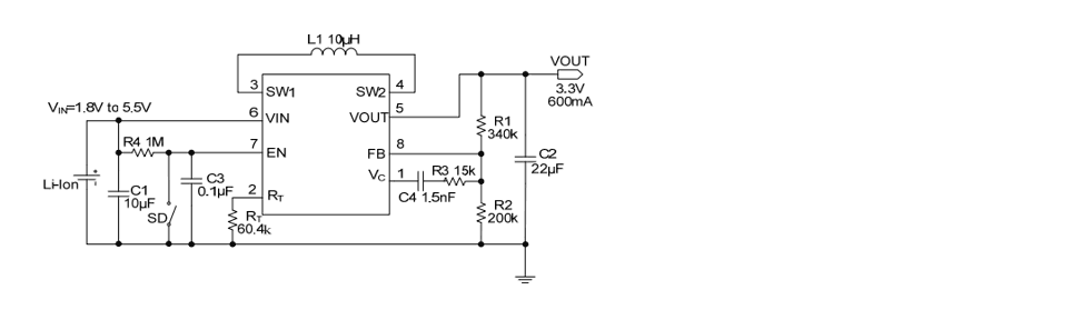
典型应用图
